文案編號:新市木工字第 41號
發文日期:中華民國114年8月26日
受文者:全體會員
主 旨:
一、為選舉本會第十四屆會員代表投票組別及公告事項。(如說明一)
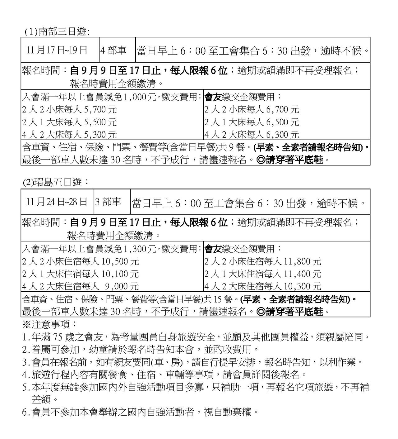
二、本會114年度辦理國內自強活動(南部三日及環島五日)。(如說明二及附件一)
三、本會擬增辦綜合保險,即住院+意外險二合一。【如欲參加者,請在本期繳費單上選擇含綜合團保繳納,如否,則未含團保費】(詳附件二)
四、檢送本會重陽敬老贈禮及會員子女獎學金申請辦法。(詳附件三)
說 明:
一、選舉會員代表投票事項:
1.投票時間:114年9月20日(星期六)上午8:30至下午4:00止(逾時視棄權論)。
2.投票資格:114年5月31日前入會者。
3.投票地點:本會所(新竹市民富街197號)。
4.第十四屆會員代表編組名冊公告,自即日起至9月12 日止,在本會公告,會員如有異議,請於公告期間內洽本會櫃檯辦理,逾期不予受理。
5.投票時請攜帶會員證、印章及台端編組名單一份,以利領票。
6.為鼓勵出席投票,每人補貼車馬費100元。
7.檢附 台端會員代表編組名單一份。
二、辦理國內自強活動行程內容如下:

附件一:
南部三日行程
【第一天】 新竹 06:30 出發-沿途南下-歐樂沃築夢城堡(被稱為「台版迪士尼」擁有粉藍色夢幻外觀位於嘉義大林,多元互動體驗,精緻場景設計,今年夏天熱鬧開幕)-午餐-搭船遊高雄港(「海洋首都—高雄」,高雄港是台灣最大的國際港埠,環繞高雄第一、二 港口與旗津島)-高雄晚餐-宿高雄
【第二天】 飯店早餐-換小車前往養女湖、泥火山、雞冠山、一線天(燕巢三奇之一-養女湖位於全台泥火山 分佈密度最高的燕巢區,早期泥漿和瓦斯噴發泥柱可衝高達十幾尺,盤龍峽谷為地層變動形成天然的溝谷裂隙,形成一線天的峽谷景觀, 峋嶙的珊瑚礁石灰岩壁上,長滿盤龍木等的藤類植物,有如一條綠色盤龍飛出一線天之感。)-美濃 午餐-茂林風景區(探索藏於山林間的世外桃源,園區內『紫蝶幽谷』為地球上著名兩大越冬型蝴蝶谷之一)-多納吊橋(鮮艷的紅色吊橋,號稱東南亞高程第一,視野遼闊。)-不老溫泉晚餐 宿不老溫泉
【第三天】 飯店早餐-南化遊客中心(位於烏山腳下的南化遊客中心建築造型俐落,融入自然地景的銀級綠 建築,同時能欣賞烏山迷人山景。)-午餐-外埔水流東步道(水流東步道全長2.4公里,為日治時期的灌溉渠道,步道沿著水圳而行,綠樹成蔭,有如 綠色長廊,以及高鐵近距離飛馳而過的 景觀。)-沿途北上-晚餐-返回新竹.
…………………………………………………………………………………………………
環島五日行程
【第一天】新竹06:30出發-林園海洋濕地公園(比鄰台灣海峽,地內蘊藏著豐富的生態樂園,除了有150年前生成的紅樹林,更有全台難得一見的倒立水母浮遊。)-午餐-大鵬灣國際休閒特區-水上飛機景觀台、海上教堂、巨鮪 來富、海之女神、珊瑚之星裝置藝術(全台第一座「海上教堂」就佇立在大鵬灣灣域內-恆春晚餐-宿恆春 富麗敦
【第二天】恆春早餐-墾丁森林遊樂區(墾丁國家森林遊樂區遍佈隆起珊瑚礁岩;其係由海生動物珊瑚蟲之骨骼以及貝類遺骸、海藻等沉積而成,成為了一種特殊的森林生態系─高位珊瑚礁林)-午餐-沿南迴公路-南田裝置藝術、阿朗壹古道打卡地標(南田裝置藝術位在阿塱壹古道的海岸邊)-9420海濱公園-晚餐-宿台東-太麻里曙光酒店.
【第三天】台東早餐-換小車前往千根榕秘境(沿途走往紅葉小翠谷秘境/路鳴陰陽河/龍田雲
龍穴/都蘭山帝王台/千根榕秘境)-午餐-卑南遺址公園(位在臺東火車站與卑南文
化公園之間。卑南文化公園,具有最完整史前聚落型態與資料之遺址,同時也是
臺灣第一座考古遺址公園)-關山米國學校(關山鎮農會)(關山米國學校外觀是繽紛的
彩繪屋,內部設有農產展售中心、米食DIY教室、水稻文物館等等)-關山晚餐
-宿關山山水軒.
【第四天】關山早餐-沿花東縱谷-池上大波池風景區,曾以「池上垂綸」列為臺東十景之一。)-富里裝置藝術景觀區-午餐-理想大地A2水岸園區(東臺灣最美的縱谷綠驛,最治癒人心的森林休憩站,落羽松水岸森林,同步開幕的「童話版星巴克」更是全台唯一坐擁絕美湖景的湖畔星巴克。)-花蓮晚餐-宿花蓮.
【第五天】花蓮早餐-天空之境沙灘車(來花蓮騎沙灘車享受衝水的快感、天空之鏡 秘境拍美照,體驗地形穿越、溯溪衝水的快感,不管是親子、朋友都能雙載輕鬆玩 沙灘車,網美網紅必拍,更有專人拍攝美照。)-午餐-沿蘇花改-宜蘭餅發明館 -晚餐-回程新竹.
附件三:
新竹市木工業職業工會重陽節敬老申請辦法
1.會員本人入會滿二年以上,年滿65歲者,(民國48年10月12日至49年10月29日出生)僅當年請領一次為限,憑會員證及印章領取敬老金600元。
2.會員年滿80歲以上者(民國34年10月29日前出生)每年皆可請領,憑會員證及印章領取敬老金600元。
3.會員入會滿一年以上之直系親屬(父母),年滿80歲以上者,均可請領,以實足年齡計算至農曆九月九日。(民國34年10月29日【含】以前所生者)
4.會員申請敬老贈禮,兄弟姊妹同為會員者,以一方申請為限,不得重複申請。
5.填具申請書(被保險人須蓋章)並繳交戶口名簿或會員及父母之身分證影本。
6.敬老贈禮符合規定者,即時核發,每人發給敬老金600元、百歲人瑞發給2000元。
7.申請表格可至工會(http://wood-hs.org.tw/)下載
8.本會重陽節敬老贈禮請於114年9月23日至10月23日前申請,逾期不予受理。
新竹市木工業職業工會會員子女獎學金申請辦法
1.凡本會會員入會屆滿一年以上,本人或其子女在學成績合於下列申請資格者均可請:
2.學業成績
(1)國中組:智育83分、操行75分。
(2)高中組:智育公立學校75分、私立學校80分,操行75分。
(3)大專組:智育公立學校77分、私立學校83分,操行75分。
3.夜間補校:比照私立學校標準申請。
4.空中大學及空中商專暫不受理申請。
5.五年制專科學校,前三年依據高中院校之標準,後二年依據大專院校之標準。
6.申請應繳證件:
(一)申請書一份(本會索取)或可至(http://wood-hs.org.tw/)下載
(二)學生證影印本一份(須蓋當年度註冊章,畢業未再就學者,不受理申請)。
(三)前學年成績證明一份。
(四)戶口名簿影本一份、會員證、印章。
7.名額:按實際申請人數核發,無名額限制。
8.金額:
(1)國中組每名新台幣1,000元。
(2)高中組每名新台幣1,200元。
(3)大專組每名新台幣1,500元。
9.申請獎學金符合申請要件者,依照組別分別即時核發獎學金。
10.本會會員子女獎學金請於114年10月1日至10月31日前申請,逾期不予受理。
